JINNIAN金年会
首页
学院概况
学院简介
领导班子
内设机构
党群工作
组织建设
党建双创
党团活动
专业建设
专业设置
专业动态
师资队伍
专业教师
企业导师
教师风采
教学管理
教学制度
教学工作
科研工作
实验实训
学生管理
学管制度
资助政策
学生动态
招生就业
招生信息
就业信息
学校主页
当前位置:
首页
>
通知公告
>
正文
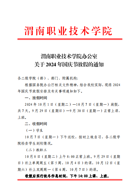
JINNIAN金年会办公室关于2024年国庆节放假的通知
发布时间:2024-09-29 文章来源: 浏览次数: